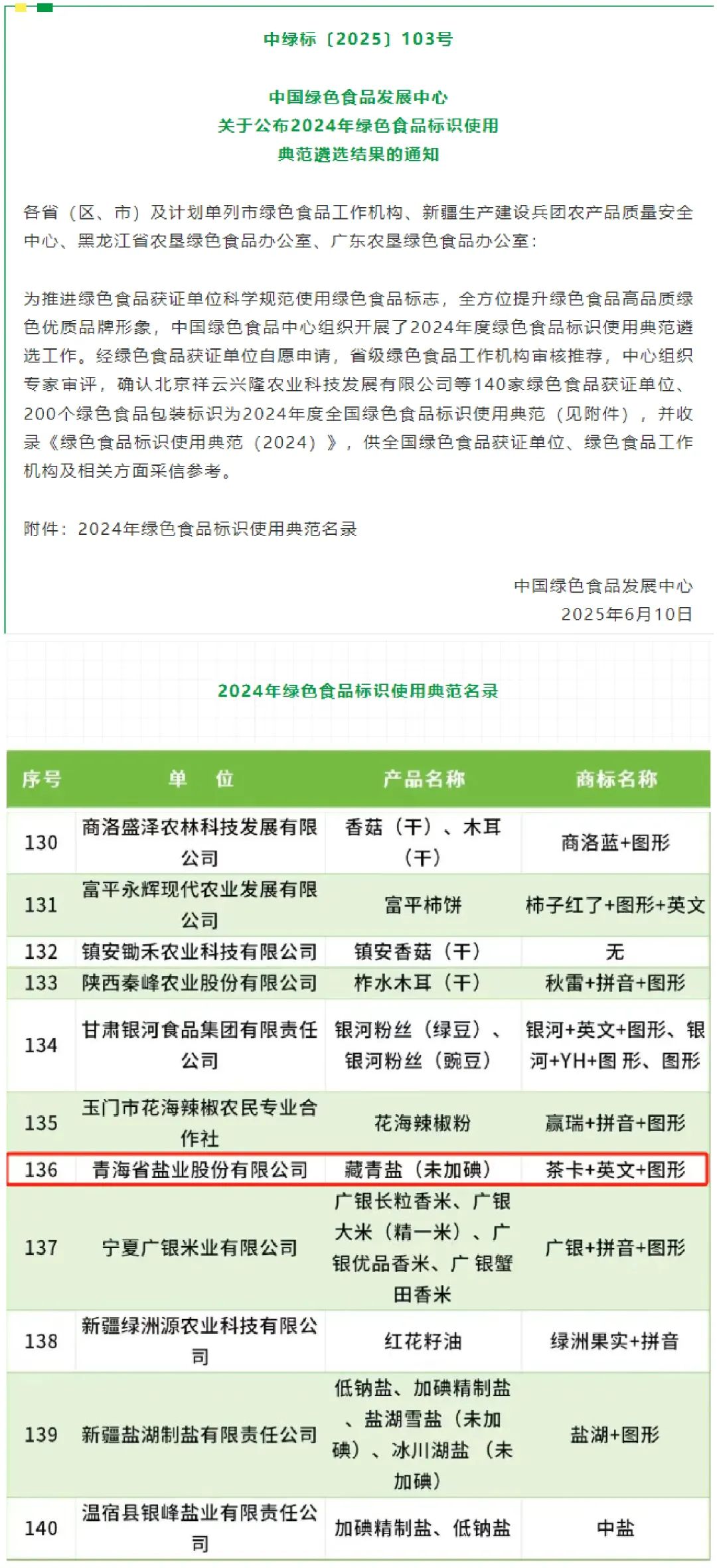
近日,中国绿色食品发展中心正式公布了2024年度绿色食品标识使用典范名单,青海省盐业股份有限公司旗下“藏青盐”产品凭借规范的标识使用、卓越的产品品质和绿色健康理念,成功入选典范名录!
权威认可,绿色典范

藏青盐以青藏高原海拔3100米茶卡盐湖自然结晶的湖盐为原料,从开采到加工,全程遵循绿色食品标准,经物理工艺加工而成;保持了高原湖盐的特有风味,同时,为消费者提供安全、健康的品质保障。此次入选《绿色食品标识使用典范(2024)》,意味着藏青盐的包装标识和品牌形象成为全国绿色食品行业的标杆示范,未来将为更多企业提供参考借鉴。

绿色食品标志是国家优质产品的重要认证,代表着无污染、安全、优质的产品属性。青海盐业始终秉持绿色发展理念,致力于为消费者提供更健康、更放心的盐产品;下一步将继续坚持高标准、严要求,推动绿色食品产业高质量发展,让更多人享受到来自青藏高原的自然馈赠!